กต.ตร.สภ.ชะเมา 2567

อำนาจหน้าที่ของคณะกรรมการตรวจสอบและติดตาม

การบริหารงานตำรวจ (กต.ตร.) ของสถานีตำรวจภูธรชะเมา

*ข้อมูล ณ วันที่ 21 มีนาคม 2567

อำนาจหน้าที่ของคณะกรรมการตรวจสอบและติดตามการบริหารงานตำรวจ (กต.ตร.) ของสถานีตำรวจ ที่ ก.ต.ช. กำหนดไว้ มีดังต่อไปนี้
1. รับแนวทางและนโยบายการพัฒนาและการบริหารงานตำรวจจากคณะกรรมการนโยบายตำรวจแห่งชาติ (ก.ต.ช.) ไปปฏิบัติเพื่อให้เกิดผลตามนโยบาย
2. ให้คำปรึกษาและเสนอแนะการปฏิบัติงานของสถานีตำรวจให้เป็นไปตามนโยบายของคณะกรรมการนโยบายตำรวจแห่งชาติ (ก.ต.ช.)
3. ส่งเสริมให้มีการพัฒนาประสิทธิภาพการปฏิบัติงานของข้าราชการตำรวจและการบริหารงานตำรวจ
4. ตรวจสอบ ติดตาม และประเมินผลการปฏิบัติงานของข้าราชการตำรวจในสถานีตำรวจให้เป็นไปตามนโยบายของคณะกรรมการนโยบายตำรวจแห่งชาติ (ก.ต.ช.)
5. รับคำร้องเรียนของประชาชนเกี่ยวกับการปฏิบัติงานของข้าราชการตำรวจในสถานีตำรวจ และดำเนินการให้เป็นไปตามระเบียบคณะกรรมการนโยบายตำรวจแห่งชาติ (ก.ต.ช.) ว่าด้วยการรับคำร้องเรียนของประชาชนเกี่ยวกับการปฏิบัติหน้าที่ของข้าราชการตำรวจ
6. ให้ข้อมูลข่าวสารและเสนอปัญหาความเดือดร้อนและความต้องการของประชาชนในเขตพื้นที่
7. ให้คำแนะนำและช่วยเหลือสนับสนุนการประชาสัมพันธ์ของสถานีตำรวจ
8. แต่งตั้งคณะอนุกรรมการ คณะทำงาน หรือที่ปรึกษา เพื่อดำเนินการอย่างใดอย่างหนึ่ง ตามที่ กต.ตร.สน./สภ. มอบหมาย
9. รายงานผลการปฏิบัติงานให้คณะกรรมการนโยบายตำรวจแห่งชาติ (ก.ต.ช.) ทราบ ตามคณะกรรมการนโยบายตำรวจแห่งชาติ (ก.ต.ช.) กำหนด
10. อำนาจหน้าที่อื่น ตามที่คณะกรรมการนโยบายตำรวจแห่งชาติ (ก.ต.ช.) มอบหมาย

บทบาทภารกิจคณะกรรมการตรวจสอบและติดตาม

การบริหารงานตำรวจ (กต.ตร.) ของสถานีตำรวจภูธรชะเมา

รายชื่อ กต.ตร.สถานีตำรวจภูธรชะเมา

(เอกสารอ้างอิง) 
หนังสือแต่งตั้ง บทบาท และอำนาจหน้าที่กำหนดไว้

kortor_chamao

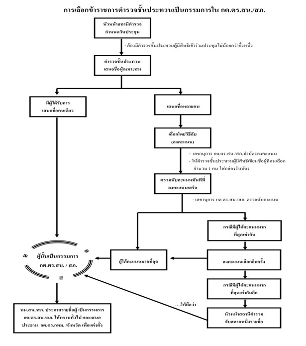
วิธีการสรรหาคณะกรรมการตรวจสอบและติดตามการบริหารงานตำรวจสถานีตำรวจภูธรชะเมา (กต.ตร.สภ.ชะเมา)

คณะกรรมการตรวจสอบและติดตามการบริหารงานตำรวจสถานีตำรวจภูธรชะเมา (กต.ตร.สภ.ชะเมา) จำแนกตามกลุ่มและการได้มาของกรรมการ ดังนี้

วิธีการสรรหาคณะกรรมการตรวจสอบและติดตามการบริหารงานตำรวจสถานีตำรวจภูธร(กต.ตร.สภ.) จำแนกตามกลุ่มและการได้มาของกรรมการ ดังนี้

ที่มา: คู่มือการดำเนินการตามระเบียบ ก.ต.ช. ว่าด้วยคณะกรรมการตรวจสอบและติดตามการบริหารงานตำรวจ พ.ศ. 2549
จาก https://www.boardofroyalthaipolice.go.th/th/pages/10256-%E0%B8%84%E0%B8%B9%

ผลการดำเนินงานของ กต.ตร. สถานีตำรวจ

ผลการดำเนินงานของ กต.ตร. สถานีตำรวจ ที่ผ่านมาในรอบ 6 เดือนแรกของปีงบประมาณ พ.ศ. 2567 (ตุลาคม 2566 -มีนาคม 2567)


ประชุม กต.ตร. เดือน ตุลาคม พ.ศ. 2566

– สภ.ชะเมา วันที่ 25 ตุลาคม 2566 เวลา 13.00 น. พ.ต.อ.ยรรยง หิรัญบูรณะผกก.สภ.ชะเมา พ.ต.ท.วรโชค วาจาสุจริต รอง ผกก.สส.ฯ พ.ต.ท.อธิวุฒิ ไวยกาญจน์ รอง ผกก.สอบสวนฯ พ.ต.ท.วรจิตร วรศรี รอง ผกก.ป.ฯ พ.ต.ท.ศุภวิทย์ ขุนวิช่วย สวป.ฯ พ.ต.ท.นงลักษณ์ พรหมฤทธิ์ สว.อกฯ พร้อมด้วยคณะ กต.ตร. ร่วมประชุม กต.ตร.สภ.ชะเมา ครั้งที่ 1/2566 คัดเลือกประธาน กต.ตร.ประจำปี 2566 โดยการเลือกประธาน ผู้ที่ได้รับเลือก 1 ดร.สุรโรจน์ นวลมังสอ เป็นประธาน กต.ตร.สภ.ชะเมา ณ ห้องประชุม สภ.ชะเมา


ประชุม กต.ตร. เดือน พฤศจิกายน พ.ศ. 2566

– ไม่มีการประชุม กต.ตร.สภ.ชะเมา เนื่องจากยังไม่ครบกำหนดวาระการประชุม ในรอบ 2 เดือน ตามที่กำหนด


ประชุม กต.ตร. เดือน ธันวาคม พ.ศ. 2566

– ไม่มีการประชุม กต.ตร.สภ.ชะเมา เนื่องจากยังไม่ครบกำหนดวาระการประชุม ในรอบ 2 เดือน ตามที่กำหนด และประธาน รองประธาน ไม่มีวาระที่ว่างตรงกัน เนื่องจากภารกิจในช่วงเทศกาลปีใหม่ 2567


ประชุม กต.ตร. เดือน มกราคม พ.ศ. 2567

– วันที่ 25 ม.ค. 67 เวลา 13.30 น. พ.ต.อ.ยรรยง หิรัญบูรณะ ผกก.สภ.ชะเมา, พ.ต.ท.อธิวุฒิ ไวยกาญจน์ รอง ผกก.(สอบสวน).สภ.ชะเมา , พ.ต.ท.วรจิตร วรศรี รอง ผกก.ป.สภ.ชะเมา , พ.ต.ท.ศุภวิทย์ ขุนวิช่วย สวป.สภ.ชะเมา พ.ต.ท.นงลักษณ์ พรหมฤทธิ์ สว.อก.สภ.ชะเมา พร้อมด้วย ดร.สุรโรจน์ นวลมังสอ ประธาน กต.ตร.สภ.ชะเมา และคณะกรรมการ กต.ตร.สภ.ชะเมา ร่วมประชุม ตามระเบียบ ก.ต.ช.ว่าด้วยระเบียบคณะกรรมการตรวจสอบและติดตามการบริหารงานตำรวจระดับสถานีตำรวจ ณ ห้องประชุม โรงเรียนเกตุชาติศึกษา ม.6 ต.ท่าเรือ อ.เมือง จ.นครศรีธรรมราช โดยได้ประชุมเพื่อรับฟังแนวทางและความคิดเห็นของภาคประชาชนกับการมีส่วนร่วมของภาคประชาชนในกิจการงานตำรวจ ในการประชุมได้มีการบรรยายสรุปผลการปฏิบัติงานด้านต่างๆ ของสภ.ชะเมา ผลงานในรอบ 2 เดือนที่ผ่าน / การรับฟังข้อคิดเห็น ข้อเสนอแนะจากภาคประชาชน และประชาสัมพันธ์การประเมินคุณธรรมและความ โปร่งใส ในการดำเนินงานของหน่วยงานภาครัฐ (Integrity & Transparency Assessment: ITA) ของสถานีภูธรชะเมา ประจำปีงบประมาณ พ.ศ. 2567 โดยเฉพาะในส่วนของ EIT ที่ กต.ตร.สภ.มีส่วนเกี่ยวข้องในการร่วมประเมิน


ประชุม กต.ตร. เดือน กุมภาพันธ์ พ.ศ. 2567

– ไม่มีการประชุม กต.ตร.สภ.ชะเมา เนื่องจากยังไม่ครบกำหนดวาระการประชุม ในรอบ 2 เดือน ตามที่กำหนด


ประชุม กต.ตร. เดือน มีนาคม พ.ศ. 2567

– วันที่ 21 มีนาคม 2567 เวลา 13.30น. สภ.ชะเมา ภ.จว.นครศรีธรรมราช
ดร.สุรโรจน์ นวลมังสอ ประธาน กต.ตร.สภ.ชะเมา พ.ต.อ.ยรรยง หิรัญบูรณะ ผกก.สภ.ชะเมา (รองประธานฯ) , พ.ต.ท.วรจิตร วรศรี รอง ผกก.ป.สภ.ชะเมา, พ.ต.ท.อธิวุฒิ ไวยกาญจน์ รอง ผกก.(สอบสวน), พ.ต.ท.ศุภวิทย์ ขุนวิช่วย สวป.สภ.ชะเมา, พ.ต.ท.หญิงนงลักษณ์ พรหมฤทธิ์ สว.อก.สภ.ชะเมา พร้อมด้วย คณะ กต.ตร. ภาคประชาชน
ร่วมประชุมคณะกรรมการตรวจสอบและติดตามการบริหารงานสถานีตำรวจภูธรชะเมา เพื่อรับฟังแนวทางและความคิดเห็นของภาคประชาชนกับการมีส่วนร่วมของภาคประชาชนในกิจการงานตำรวจ
ในการประชุมได้มีการบรรยายสรุปผลการปฏิบัติงานด้านต่างๆ ของสภ.ชะเมา ผลงานในรอบ 2 เดือนที่ผ่าน / การรับฟังข้อคิดเห็น ข้อเสนอแนะจากภาคประชาชน เพื่อเป็นแนวทางในการดำเนินการแก้ไขปัญหาในพื้นที่ / การร่วมแสดงสัญลักษณ์ในการประกาศเจตนารมณ์ต่อต้านการทุจริต ตามแนวทางการประเมินคุณธรรมและความโปร่งใส ในการดำเนินงานของหน่วยงานภาครัฐ (ITA) ประจำปี 2567 ณ ห้องประชุมศูนย์ปฏิบัติการ สภ.ชะเมา

Message us